Über uns
#unserefreizeitfürihresicherheit
Mit über 70 aktiven Feuerwehrkräften sind wir rund um die Uhr einsatzbereit.
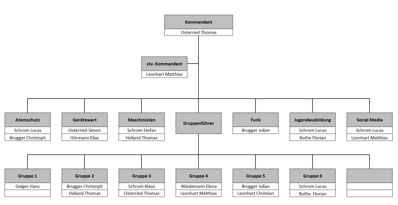
Feuerwehrführung
Kommandant: Thomas Osterried
stv. Kommandant: Matthias Leonhart
Feuerwehrführung
Kommandant:
Thomas Osterried
stv. Kommandant:
Matthias Leonhart
Organigramm der Freiwilligen Feuerwehr Bertoldshofen
Stand: Februar 2026
Unsere Aufgaben gliedern sich in 4 Themenfelder
Retten
Löschen
Bergen
